D
|
ésiré DANIEL est mon Sosa 46 à la 6e
Génération.
Arbre de descendance jusqu’à
ma grand-mère maternelle
Source : Heredis
C’est le grand-père
maternel de mon arrière-grand-mère Victoria YVONNO.
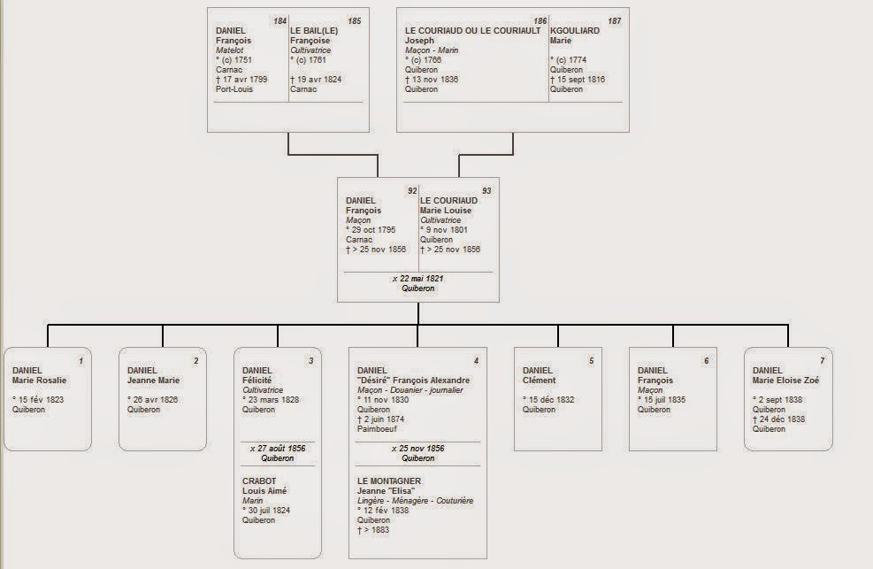
Désiré est né le 10
novembre 1830 au village de Khostin à Quiberon (56 – Morbihan). C’est le
quatrième enfant mais le premier garçon de Marie Louise LE COURIAUD et de
François DANIEL, son époux, maçon de profession.
Acte
de Naissance de Désiré DANIEL né le 10/11/1830 à Quiberon
Archives
Départementales du Morbihan (AD 56)
Avant lui, le
couple a eu trois filles : Rosalie en 1823, Jeanne en 1826 et Félicité en
1828. Et après Désiré né en 1830, ce sont deux autres garçons qui agrandissent
la famille : Clément en 1832 et François en 1835. En 1838, une petite
fille prénommée Zoé ne vivra malheureusement que trois mois.
Leur père, François
DANIEL, est né à Carnac (56) en 1795 de François DANIEL (né lui aussi à Carnac)
et Françoise LE BAIL. Il sera maçon toute sa vie.
Comme ce sont les
sages-femmes qui ont déclaré les naissances de tous ses enfants, on peut se
demander si son travail l’obligeait à parcourir les routes mais en lisant les
registres de naissances de cette époque à Quiberon, on s’aperçoit que la
plupart des naissances sont déclarées par les sages-femmes. Cela semble donc
être une coutume locale.
Leur mère, Marie
Louise LE COURIAUD, est née aussi à Quiberon en 1801. Son père, Joseph, est
marin et originaire de Quiberon comme son épouse Marie KGOULIARD.
Le couple s’est
marié en 1821 à Quiberon, neuf ans avant la naissance de Désiré.
Arbre
mixte – Source : Heridis
Nous sommes le 25
novembre 1856. Désiré, qui a 26 ans et qui est maçon comme son père, épouse Jeanne
Elisa LE MONTAGNER, une jeune lingère de 18 ans, native elle aussi de Quiberon.
Le père de Jeanne,
Jean Charles LE MONTAGNER, est douanier.
Natif de Ploemeur
comme son père et le père de celui-ci, il a perdu sa mère Jacquette BREUREC à
seulement quatre mois. Son père, Jean René, aussi douanier, ayant quitté le pays peu après, il a donc très
certainement été élevé, lui et son frère Gabriel par leurs grands-parents ou
par un oncle et une tante.
Son épouse, Jeanne
COSTARD, est originaire de Saint-Pol-de-Léon (29 – Finistère), comme son frère
aîné Jean Julien et sa jeune sœur Marie Jeanne.
Leur père, Jean
Joachim COSTARD, soldat originaire de Mauron (56), a rencontré leur mère Catherine
GUERNISSON à Saint-Pol-de-Léon (29) alors que son régiment est en garnison en
face de la ville.
Ma grand-mère m’a raconté ce qu’on
appelle une légende familiale, à savoir qu’Elisa LE MONTAGNER serait morte en
couche lors de la naissance de sa fille Victoria et que celle-ci aurait été
élevée par une sœur de sa mère car son père, Daniel LE MONTAGNER se serait
remarié et aurait fondé une autre famille.
Après recherches, il s’avère que
cela est… faux !
Jeanne Elisa LE MONTAGNER est même
présente en février 1883 au mariage de sa fille Victoria âgée de vingt ans avec
Eugène YVONNO !
Par contre, Désiré DANIEL est décédé
quelques années plus tôt, le 2 juin 1874 à l’hospice de Paimboeuf (44 – Loire
atlantique) dans la misère.
En effet, Il est déclaré indigent
dans les tables de succession et absence.
Table de
succession et absence
AD 44 – Paimboeuf
FIN.
Retrouvez la généalogie de Désiré DANIEL sur mon arbre en ligne sur Geneanet en cliquant ICI.




On a parfois des surprises lorsque l'on vérifie les légendes familiales.
RépondreSupprimerJ'adore les légendes familiales. Car souvent fausses, on arrive souvent à trouver une bizarrerie qui explique comment s'est emballé l'imaginaire familiale.
RépondreSupprimer